Hopp til innhold
Hopp til meny
Hopp til søk
Lesehjelp
Kontakt oss
Friskus Våler - Aktiviteter og frivillige oppdrag
Søk
Meny
Hovedmeny
Mest besøkt
Ledige stillinger
Postlister/innsyn
Møteplan/utvalg
Selvbetjening
Personvern
Snøscooter
Gebyrregulativ
Om kommunen
Ordfører
Kommunedirektør
Sentraladministrajonen/Stab
Avdelinger og ansatte
Søk etter personer
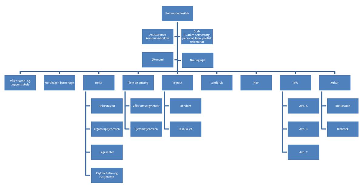
Organisasjonskart
Vigsel
Facts about Våler in different languages
Våler - Wikipedia
Varsling
Test av "Min side"
Test av bestilling møterom
Barnehage
Kommunale barnehager
Private barnehager
Lover, forskrifter og vedtekter
Søke, endre eller si opp barnehageplass
Takke ja til barnehageplass
Spesialpedagogisk hjelp
Priser og redusert betaling
Handlingsplan mot mobbing
Overgang barnehage-skole
Skole
Grunnskolene i Våler
Skolerute og skoleferie
Innlogging
Elevens skolemiljø
Resultater
Skoleskyss
Skolehelsetjeneste
Pedagogisk psykologisk tjeneste (PPT)
Voksenopplæring
Helse
Fastlege og legevakt
Helsestasjon, skolehelsetjeneste og jordmortjeneste
Psykisk helse- og rustjeneste
Kommuneoverlege, smittevern, miljørettet helsevern
Barn- unge og familieteam
Fysioterapi
Frisklivssentralen
TT- kort
Omsorg
Våler omsorgssenter
Tiltak og tjenester til funksjonshemmede
Hjemmetjenester
Tilrettelagte boliger
Dagsenter for hjemmeboende med demens/kognitiv svikt
Demenskoordinator
Ergoterapi
Kreftkoordinator
Politikk
Ordfører
Møteplan og utvalg
Kommunestyremøter på nett
Møteportal - kun for politikere
Landbruk
Jordbruk
Skogbruk
Viltforvaltning
Skjemaer
Kart
Bygdeutvikling - Prosjekt
Ansatte
Nyheter - Møter - Kurs
Eiendom
Kultur, bibliotek, kulturskole
Bibliotek
Kulturskole
Kulturkontoret
Barn og unge
Folkebadet
Idrett og friluftsliv
Kulturminner
Nav
Nav Våler
Opplysning, råd og veiledning
Økonomisk stønad
Startlån,tilskudd og bostøtte
Gjeldsrådgivning
På vei til jobb. Ungdom og aktivitet
Kvalifiseringsprogrammet
Midlertidig botilbud
Flyktninger
Individuell plan - koordinerende enhet
Barnevern
Vannmåleravlesning
Du er her:
Forside
Om Våler kommune
Organisasjonskart
Organisasjonskart